NOTE: If you have visited this page before, see UPDATE (11/22/14
2115 EST) at the bottom of the page.
This page describes some changes I am making to the design of a Heath
Warrior HA-10 linear amp I acquired a year or so ago and am only now getting
around to putting on the air.
When I bought it, the seller removed the plate transformer and filter choke
to ship them separately, something I enthusiastically agreed with.
Apparently along the way the filament/bias transformer was also removed and
it has vanished to the sands of time... whether it never made it here, or
it was here and I lost it, is impossible to say at this point. For that and
a couple of other reasons I decided to do some mods to simplify things a bit
and allow use of a single 6.3VCT filament transformer.
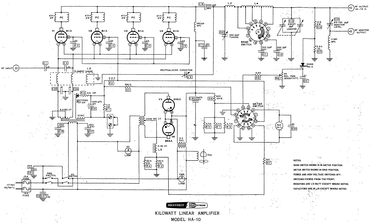
Following is a schematic of the Heath Warrior HA-10 as originally designed.

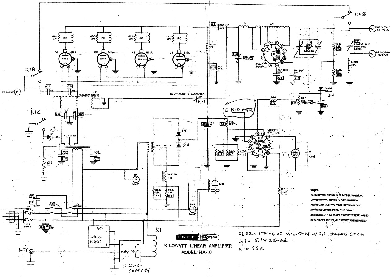
Following are my modifications. NOTE: K1B is backwards! Oops... :-(

Summary of changes:
HV power supply - Replaced 866A tubes with solid state
rectifiers. Eliminated the rectifier filament transformer. Eliminated the
existing bias circuit so that the 10VAC winding on the 811A filament/bias
transformer is no longer used (don't have it anyway... this transformer was
lost somewhere, if it was ever received at all, and is being replaced with a
single-secondary 6.3VCT at 20A).
811A Tubes - Grounded the grids directly. Operating bias
during transmit times is now provided by a 5.1V zener (not sure if that is
the correct value) from the filament transformer secondary center tap to
ground. Cut-off bias during idle times is provided by R1 (56K; also not
sure if that is the correct value) from the filament transformer secondary
center tap to ground.
Antenna changeover - An internal relay is added to bypass
the amp during receive times or when the amp is not used, allowing it to be
used with transceivers. One pole of the relay (or perhaps a separate relay)
connects D3 to ground during transmit, to set the bias. The relay is
energized through a Ham Gadgets UKA-3+ soft-key board, which is powered by a
DC wall wart of nominally 9 to 12 volts (whichever one I have the most of,
and I have lots and lots of all kinds of wall warts). I could also use the
now-not-used 866A filament transformer and build a low-voltage DC power
supply with that, to power the soft-key.
The old "HV Switch" still switches the HV on and off (no real reason to do
that, but no real reason to change it from what it was, either) and also
provides power for the relay, so it acts as an OPERATE/STANDBY
switch.
PROBLEM: I can not figure out the best way to connect the
grid current meter. I've tried comparing and contrasting this design with
the Ameritron AL-811H but the schematic for that amp is so poorly drawn that
I find it extremely difficult to follow... a grade-school Novice could have
done a better job at drawing than that. I've also tried getting ideas from
some other designs like the AL-80/82/572 (same problem trying to follow the
poorly-drawn schematics), SB-1000, SB-220, SB-200, but the designs are
sufficiently different that I'm not sure how to make it fit.
I'm thinking a low-value precision resistor from the common of K1C to ground
and measure from that, but the plate current also returns through the
filament transformer center tap so that wouldn't work. Only other option I
can think of is to lift the grids from ground and connect them to a common
point, then connect a low-value precision resistor from there to ground and
measure using that. Kind of goes against the objective of grounding the
grids directly with big fat low-inductance leads.
UPDATE (11/22/14 2115 EST): Per suggestions from W5JGV and
Louis Parascondola on the HeathKit-HFAmps Yahoo reflector, also http://www.w8ji.com/metering_amplifier.htm
I made some changes to the bias and grid metering circuit per the following
schematic (note that I also fixed K1B):

The plate current is measured across R4/R5, and the grid current is measured
across R22. I'm still not 100 percent clear on precisely how it works, but... does it
look right?
QUESTION: Do I still need the neutralization capacitor for
this design revision?
Would appreciate it if any of you who are so inclined would review my design
changes and comment to me directly (wa1rkt@comcast.net), or preferably in
the Heath-Amps or Boatanchors reflector (whichever reflector you saw my post
in) to generate some discussion and perhaps help someone else.
Thanks to all...
Rick WA1RKT
Londonderry, NH
Catch me on 14.300 MHz Intercon / MMSN most days